Collections In Python
They have different characteristics based on the declaration and the usage. For example whether it is hashable or whether it is a mapping.

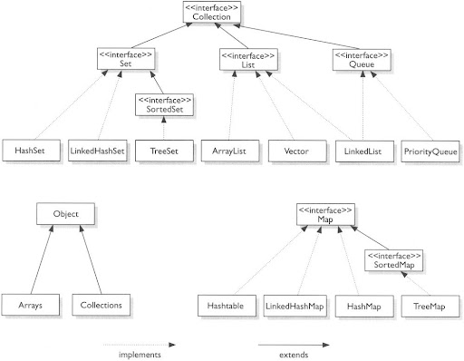
Collections In Java Java Programming Tutorials Java Java Programming
New in version 33.

Collections in python. Pythons collections module provides a rich set of specialized container data types carefully designed to approach specific programming problems in a Pythonic and efficient way. Python Collections 36 exercises with solution An editor is available at the bottom of the page to write and execute the scriptsCollections module implements specialized container datatypes providing alternatives to Pythons general purpose built-in containers dict list set and tuple. These are built-in collections.
The Collections module is a built-in module and comes with a base installation of Python both for Python 2 and Python 3 and therefore doesnt need to be installed and will not be found on PyPIYou can find a list of these modules here. Collections in python are basically container data types namely lists sets tuples dictionary. Take tabular data clean it manipulate it and run basic inferential statistical analyses.
Collections in Python are containers that are used to store collections of data for example list dict set tuple etc. DitemName itemPrice else. The Python set type is called set.
Python collection unlike a sequence does not have a deterministic ordering. In a collection while ordering is arbitrary physically they do have an order. Python Collections Arrays There are four collection data types in the Python programming language.
There are also frozen hashable varieties of bags and setlists. But these arent always the most optimal. Collections_extended is a Python module providing a bag class AKA multiset a setlist class which is a unique list or ordered set a bijection class RangeMap which is a mapping from ranges to values and a IndexedDict class which is an ordered mapping whose elements can be accessed using index in addition to key.
Print output to STDOUT CollectionsOrderedDict in Python - Hacker Rank Solution START from collections import. Tuple is a collection which is ordered and unchangeable. Several modules have been developed that provide additional data structures to store collections of data.
A set is a collection of unique elements. Formerly this module was part of the collections module. For i in rangeN.
A list is declared in square brackets it is mutable stores duplicate values and elements can be accessed using indexes. One such module is the Python collections module. Much of what you need to do with Python can be done using built-in containers like dict list set and tuple.
Every time we visit a set we get its items in the same order. Set is a collection which is unordered unchangeable and unindexed. Item inputsplit itemPrice intitem-1 itemName joinitem-1 ifdgetitemName.
Learning about the data types and classes in collections will allow. Collectionsnamedtuple typename field_names rename False defaults None module None Returns a new tuple subclass named typename. This is designed to supplement the documentation with examples and explanation not replace it.
DitemName itemPrice for i in dkeys. If we add multiple copies of the same element to a set the duplicates will be eliminated and we will be left with one of each element. This module provides abstract base classes that can be used to test whether a class provides a particular interface.
Ad Understand how text is handled by python and the structure of text from machine to human. The new subclass is used to create tuple-like objects that have fields accessible by attribute lookup as well as being indexable and iterable. Examples include sets and dictionaries.
To define a set literal we put a comma-separated list of values inside curly brackets and. In this guide Ill cover why and when to use collections and provide interesting examples of each. List is a collection which is ordered and changeable.
However if we add or remove an item it may affect the order. The module also provides wrapper classes that make it safer to create custom classes that behave similar to the built-in types dict list and str.
![]()
Roadmap For Front End Developer Infographics Frontend Developer Web Development Design Development
Posting Komentar untuk "Collections In Python"